Berita
Karir
Hubungi Kami
EN
ID
Tentang Kami
Tentang Kami
Kembali
Sekilas Perusahaan
Visi & Misi
Jejak Langkah Perseroan
Wilayah Operasional
Berita
Bisnis Kami
Bisnis Kami
Kembali
Ringkasan Usaha
Perunggasan
Kembali
Ringkasan Perunggasan
Pakan Ternak
Pembibitan Unggas
Peternakan Komersial
Pengolahan Hasil Peternakan
Kesehatan Hewan
Peralatan Peternakan
Perikanan
Kembali
Ringkasan Perikanan
Pakan Ikan
Pembenihan dan Pembesaran
Layanan Teknis Pendukung
Peternakan Sapi
Produk Konsumen
Kembali
JAPFA Food
Bahan Mentah
Nilai Tambah
Merek Kami
Keberlanjutan
Keberlanjutan
Kembali
Tinjauan
Pendekatan dan Kinerja Manajemen
Kembali
Tata Kelola Keberlanjutan
Kebijakan
Pilar-Pilar Keberlanjutan
Sistem Produksi Efisien
Pengembangan SDM
Meningkatkan Nutrisi
Inisiatif dan Pencapaian Penting
Kembali
Analisis Daur Hidup
Analisis Daur Hidup Sosial
Sustainable Finance
CSR
K3LH
Target Keberlanjutan Japfa Grup
Laporan Keberlanjutan
Investor
Investor
Kembali
Struktur Perseroan
Laporan Tahunan
Laporan Keuangan
Presentasi Investor
Informasi Saham & Obligasi
Rapat Umum Pemegang Saham
Laporan Keberlanjutan
Tata Kelola Perseroan
Tata Kelola Perseroan
Kembali
Struktur Organisasi
Jajaran Dewan Komisaris, Direktur & Komite
Sertifikasi
Penghargaan
Pedoman Dewan Komisaris & Direksi
Kembali
Pedoman Dewan Komisaris & Direksi
Kode Etik Perseroan
Komite Audit
Komite Nominasi dan Remunerasi
Manajemen Resiko
Berita
Karir
Hubungi Kami
EN
ID
Home
Tata Kelola Perseroan
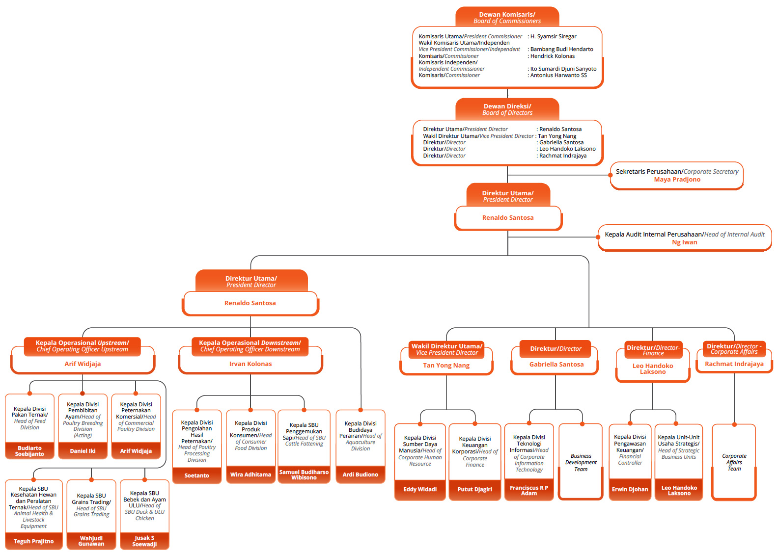
Struktur Organisasi
Struktur Organisasi
Struktur Organisasi sesuai dengan Laporan Tahunan 2025